How to use Householder Permitted Development Rights to avoid Planning
How to use Householder Permitted Development Rights to avoid Planning
Planning Permission deals with the Use and Appearance of the proposal.
Use: They will consider whether the use is inline with or suitable for the local area i.e. are you proposing to build a new domestic dwelling or a nightclub. In this article, we will be concentrating on extensions to existing domestic dwellings.
Appearance: Is the appearance of the proposal (size, height, materials, proximity to boundaries etc.) suitable and either inkeeping with or complimentary to the surrounding area. Here we will look at how to keep the size, height and proximity to boundaries within the parameters of Permitted Development to avoid the need for Planning Permission.
Building Warrant deals with the Technical Compliance of the proposal.
Building Control assess the proposal in terms of insulation, structure, ventilation etc. to ensure compliance with the Technical Standards or Building Regulations.
What is Permitted Development?
Permitted Development is legislation which has been put in place by the Scottish Government to streamline the Planning process to avoid the need to consider minor or uncontroversial proposals. Designing within these parameters means that Planning do not need to consider the proposals - they are automatically allowable.
A couple of points to note:
- Permitted Development only eliminates the need to seek Planning Permission. In the case of single-storey, 2-storey and dormer extensions, Building Warrant will still be required. For some porch extensions, standalone buildings and decking projects, Building Warrant may also be required depending on the particulars of the project.
Permitted Development doesn't automatically apply in Conservation Areas - these areas are more stringent and Planning Permission is generally required.
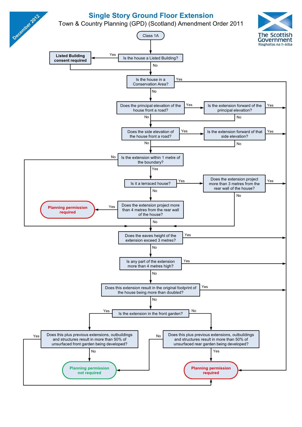
Single-Storey Extension (Class 1A)
Any enlargement of a dwellinghouse by way of a single storey ground floor extension, including any alteration to the roof required for the purpose of the enlargement.
Development is Permitted if you keep the proposal within the following parameters:
- The extension is not to be sited forward of the principle (usually the front) elevation or the side elevation if that elevation fronts a road.
- If you intend to extend within 1m of the boundary, the extension doesn't project more than 3m from the rear elevation of a terraced house or 4m from the rear elevation of a detached or semi-detached.
- If you intend to keep the extension more than 1m away from the boundary, you are not constrained by the extent you project from the rear elevation. You still need to comply with the following points below.
- Keep the eaves height below 3m above the adjacent ground.
- Keep the ridge height (or parapet) below 4m above the adjacent ground.
There are a couple of additional points regarding the area of the site covered by the footprint of the house and extension but they don't come into play regularly. For the most part, the points above are the main determining factors.
2 Storey Extension (Class 1B)
Any enlargement of a dwellinghouse by way of a ground floor extension consisting of more than one storey, including any alteration to the roof required for the purpose of the enlargement.
Development is Permitted if you keep the proposal within the following parameters:
- The extension is not to be sited forward of the principle (usually the front) elevation or the side elevation if that elevation fronts a road.
- The proposed extension must be kept a minimum of 10m away from the boundary on all sides.
- The proposed extension can not be higher than the existing house.
Again, the same additional points regarding the area of the site covered by the footprint of the house and extension apply but they usually aren't relevant.
This one is usually more difficult to accommodate because of the 10m restriction to boundaries.
Dormer Extension (Class 1D)
Any enlargement of a dwellinghouse by way of an addition or alteration to its roof.
Development is Permitted if you keep the proposal within the following parameters:
- The dormer(s) are not to be sited on a roof forming the principle (usually the front) elevation or the side elevation if that elevation fronts a road.
- The front face of the dormer is at least 10m from the boundary it faces.
- The proposed dormer(s) can not extend higher than the existing roof.
- The combined width of the dormer or dormers must be less than half the overall width of the roof measured at the eaves: a + b < 1/2 x
- The dormers are kept a minimum of 300mm from the edges of the roof.
Velux windows are also Permitted Development so, if you have the head height, attic conversions can be carried out with a combination of Velux's to the front and dormers to the rear without the need for Planning Permission.
Standalone Building (Class 3A)
The provision within the curtilage of a dwellinghouse of a building for any purpose incidental to the enjoyment of that dwellinghouse or the alteration, maintenance or improvement of such a building.
Development is Permitted if you keep the proposal within the following parameters:
- You don't intend the building to be a separate dwelling
- The building is not to be sited forward of the principle (usually the front) elevation or the side elevation if that elevation fronts a road.
- Keep the eaves height below 3m above the adjacent ground.
- Keep the ridge height (or parapet) below 4m above the adjacent ground.
- Ensure any part of the building within 1m of the boundary is kept below 2.5m above the adjacent ground level.
As with single and 2-storey extensions, there are a couple of additional points regarding the area of the site covered by the footprint of the house and standalone building but they don't come into play regularly. For the most part, the points above are the main determining factors.
If you want to explore this further, I looked at the approvals required for Garden Rooms in more detail in this article.
Decking (Class 3D)
Yes, technically some decking projects require Planning Permission.
The erection, construction, maintenance, improvement or alteration of any deck or other raised platform within the curtilage of a dwellinghouse for any purpose incidental to the enjoyment of that dwellinghouse.
Development is Permitted if you keep the proposal within the following parameters:
- The decking is not to be sited forward of the principle (usually the front) elevation or the side elevation if that elevation fronts a road.
- The decking is not more than 500mm above the adjacent ground level at any point.
- The combined height of the deck and any wall, fence, balustrade, handrail or other structure attached to it, does not exceed 2.5 metres above the adjacent ground at any point.
Flowcharts
For each of the above classes of Permitted Development, the Scottish Government has produced flowcharts to assist in establishing whether the proposals fall within Permitted Development or whether they require Planning Permission.
Simply answer the questions as you work your way down the flowchart until you reach a decision.
The full list of Householder Permitted Development flowcharts can be accessed here.
These are very handy references which can help save a lot of time, hassle and expense of jumping through hoops to obtain Planning Permission. A minor change to the proposal could bring it within Permitted Development and significantly streamline the whole process of obtaining the necessary approvals.
Feel free to get in touch if you are looking to alter your property and would like some assistance navigating the Permitted Development route.












